中足联出台新规:中超球队单财年总支出税前不得超过6亿元,中甲不得超2亿、中乙不得超5000万
- 发布于:2025-12-04 03:09:48
- 来源:看球直播
格隆汇12月3日|中足联今日下午发布《中国足球职业联赛俱乐部财务约定指标》,对俱乐部总支出限额做出了规定。

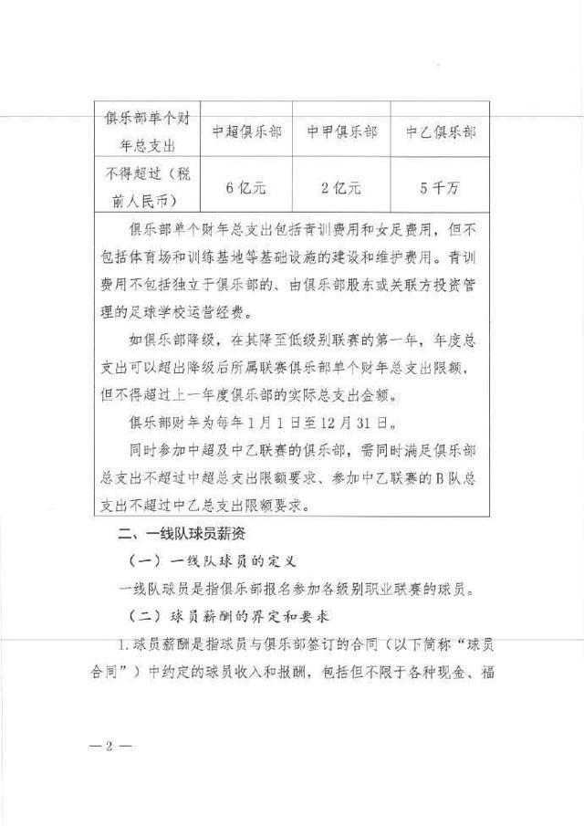
在总支出限额上,中超俱乐部单个财年总支出不得超过6亿元(税前),中甲不得超过2亿元(税前),中乙不得超过5千万元(税前)。总支出包括青训费用和女足费用,但不括体育场和训练基地等基础设施的建设和维护费用。青训费用不包括独立于俱乐部的、由俱乐部股东或关联方投资管里的足球学校运营经费。
如俱乐部降级,在其降至低级别联赛的第一年,年度总支出可以超出降级后所属联赛俱乐部单个财年总支出限额但不得超过上一年度俱乐部的实际总支出金额。
本文来自和讯财经,更多精彩资讯请下载“和讯财经”APP
相关资讯
- 中超 | 亚冠精英联赛第6轮结束了所有比赛,最新积分榜如下!
- 中超 | 徐正源:看到中超排名低很伤心,我们应拯救中国足球的尊严
- 中超 | 被骂于白旗51岁国足名宿回怼:我率队6次狙击强队+让海港丢2分
- 中超 | CCTV不播!中超两强出战亚冠:蓉城10=赢领头羊,海港输球出局
- 中超 | 冠军级投入!中超外援年薪前10名曝光:山东泰山占3人!
- 中超 | 友军高度重合好玩:这两家中超球队争先恐后给海港和国安发贺电
- 中超 | 纳萨里奥:明年奋斗的目标,是在足协杯和中超取得更好的成绩
- 中超 | 中国足坛2025赛季大结局:海港中超夺冠,国安收获足协杯
- 中超 | 武汉三镇官宣:30岁前国脚合同到期离队,接近加盟中超第8
- 中超 | 大热必死足协杯决赛河南队太高调暴露隐患,北京国安或爆冷夺冠
最新资讯
- 体育战报 | 告别“奥运限定”,品牌开始用长期主义押注运动员年度总结
- 西甲 | 死缓44岁阿隆索清早被皇马高层紧急约谈!周末输西甲第11将下课
- 英超 | 林良锋:逆转皇马,瓜迪奥拉的“非典型胜利”
- 欧冠 | 欧冠:布鲁日不敌阿森纳
- 英超 | 撕破脸!开炮4天后萨拉赫仍拒道歉告别战继续禁赛欲和红军解约
- NBA | 300万的优质3D锋线!马刺制服组能够签下他真是独具眼光
- CBA | 杜锋:没有被海哥严厉批评,新赛季要取得好成绩,然后一起快乐
- 体育战报 | 深马真这么好蝶变进行时
- CBA | 中国篮协就“网传针对女篮教练运动员的谣言”发声明:坚决反对抹黑等无底线博流量行为
- CBA | 上海男篮举行新赛季CBA出征仪式,新赛季目标力争联赛前四
