-
英媒:英超考虑明夏在亚洲举办系列赛,有可能去香港、深圳
根据英媒的消息,英超联赛正考虑明年在亚洲举办一场4支球队的夏季系列赛。目前尚无具体计划,但英媒了解到,联赛已联系各俱乐部征询意见,中国香港及邻近的深圳被视为潜在举办地。
2025-12-04 -
说到做到!阿森纳争冠最稳,曼城三天内取得两次突破
英超第14轮完成了多场比赛,阿森纳主场两球击败布伦特福德,继续领跑积分榜。曼城在一场进球大战中险胜富勒姆,维持着落后5分的差距。切尔西则在客场意外落败,已经被阿斯顿维拉超
2025-12-04 -
内托谈不敌利兹:每个人都想场场赢球,但这种情况确实会发生
英超第14轮,切尔西客场1-3不敌利兹联,赛后,切尔西前锋佩德罗-内托接受了俱乐部官方的采访。佩德罗-内托说道:“他们今晚在所有方面都比我们更好——这很难接受。”“我们必须从
2025-12-04 -
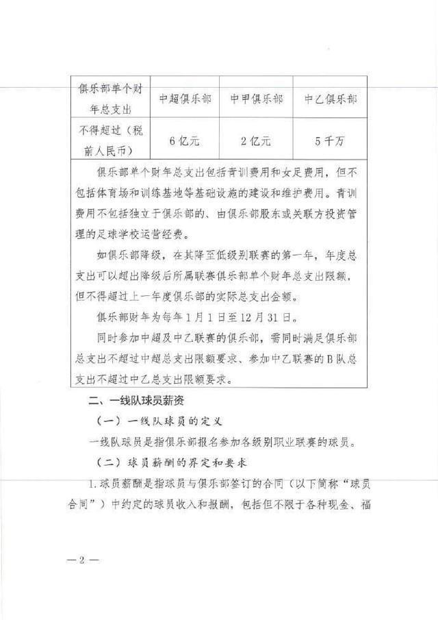
中足联:中超国内球员年薪上限500万元,外援年薪封顶300万欧元
来源:财联社财联社12月3日宣,中国足球职业联赛联合会3日发布《中国足球职业联赛联合会关于印发中国足球职业联赛俱乐部财务约定指标的通知》,对职业俱乐部一线队球员薪资做出限
2025-12-04 -
维尔茨首球还得再等等,英超官方确认利物浦的进球为乌龙球
英超官方确认,利物浦主场对阵桑德兰的进球为穆杰莱乌龙,维尔茨利物浦生涯首球还得再等等。此役主场对阵桑德兰,维尔茨在比赛第82分钟禁区内连续过人后射门击中桑德兰后卫穆杰莱
2025-12-04 -
前曼联助教:阿莫林带领曼联走在正确道路上,对未来充满期待
本尼-麦卡锡在曼联的时间并不长,他是在滕哈格执教期间被聘用的。2023/24赛季结束后,麦卡锡被曼联解雇。现在,麦卡锡在接受SportyTV采访时谈到了阿莫林作为主教练的表现,并坦言自
2025-12-04 -
上他红军少打1人40万周薪头牌半场0射正!过人0成功+15次丢球权
在北京时间12月4日结束的英超第14轮一场焦点战中,利物浦坐镇主场1-1战平桑德兰,近5场比赛仅获得1胜。而本场比赛,上轮枯坐板凳的利物浦头牌萨拉赫尽管再次获得出场时间,表现却依
2025-12-04 -
斯洛特:从最近几周的表现来看,我们原本是会输掉这种比赛的
率队在英超第14轮1-1打平桑德兰后,利物浦主帅斯洛特接受了《当日比赛》节目的采访。斯洛特谈道:“本赛季太多次出现这样的情况——我们没有给对手太多机会,但对方仅有的机会却
2025-12-04 -
43!英超神队惊天逆袭开局5轮没赢后近9轮8胜54岁埃梅里创纪录
在北京时间12月4日结束的英超第14轮一场焦点战中,阿斯顿维拉在客场4-3逆转击败了布莱顿,各项赛事豪取6连胜。本场比赛,维拉曾在客场遭遇天崩开局。布莱顿在第9分钟和第29分钟连
2025-12-04 -
卡拉格:利物浦本场表现糟糕透顶,他们仿佛在梦游
英超第14轮,利物浦主场1-1战平桑德兰,赛后,卡拉格在天空体育对本场比赛进行了点评,表示,这场平局相比2-0战胜西汉姆联是一次“倒退”。杰米-卡拉格将利物浦在1-1战平桑德兰一役中
2025-12-04 -
战术意识出众芒特:我从小就是那种会深入研究比赛的人
梅森-芒特畅谈了自己为何能在球场上灵活执行战术指令,展现出极强的适应性。他透露自己会认真钻研比赛,观察的不只是球本身,还有球员在各自位置上的移动方式和跑位选择,从很小的
2025-12-04 -
西甲:巴萨赢下马竞,却付出沉重代价
巴萨赢下马竞,却付出沉重代价尽管巴塞罗那在主场3比1力克马德里竞技,继续稳居西甲榜首,但这场胜利背后却隐藏着令人担忧的隐患——伤病潮正悄然袭来。比赛中,达尼·奥尔莫在第65
2025-12-04 -
斯洛特:我们没有外界说的那么糟糕,那些评价并不完全公平
在对阵桑德兰的比赛前,利物浦主帅斯洛特接受了天空体育的专访。谈到了对阵桑德兰的比赛以及目前个人状态等话题。周末赢球之后,球队是不是多了一些信念和自信?这不是我们本赛季
2025-12-04 -
中足联:中超年支出不超过6亿、国内球员限薪500万、阴阳合同将被罚降级
12月3日下午,中足联发布《中国足球职业联赛俱乐部财务约定指标》,对俱乐部总支出限额、一线队球员薪资、俱乐部奖金限额等财务指标进行了规定,并出台了对应的处罚措施。首先是
2025-12-04 -
中足联出台新规:中超球队单财年总支出税前不得超过6亿元,中甲不得超2亿、中乙不得超5000万
格隆汇12月3日|中足联今日下午发布《中国足球职业联赛俱乐部财务约定指标》,对俱乐部总支出限额做出了规定。在总支出限额上,中超俱乐部单个财年总支出不得超过6亿元(税前),中甲
2025-12-04 -
赛季0登场!太阳报:曼联18岁天才中锋面临冬窗外租
本赛季,曼联的表现可谓是跌宕起伏,但相比上赛季已有明显起色。红魔本赛季已赢下 6 场英超比赛,而阿莫林上赛季带队27 场仅赢7场。然而,他对本队青训球员的“不信任”仍为其招致
2025-12-04 -
重回中超39岁胡尔克赛季独造27球:合同仅剩1年未续约!
39岁的胡尔克完全可以再回中超踢2年!最新消息,本赛季状态出色的胡尔克仍然没能获得球队的续约,他的合同仅剩最后1年,面对转会绯闻,而他自己也公开表示,他都还不清楚到底会去哪里?作
2025-12-03 -
河南热身赛干掉中超冠军海港还能足协杯干掉半程冠军北京国安吗
近日,根据媒体报道,为了备战12月6日跟北京国安足协杯决赛。河南队可是做了充足的功课,比如说在间歇期的时候去泰国打了热身赛,联赛结束后,又在热身赛里面6比2战胜上海海港。虽然
2025-12-03 -
东体:申花有3名外援合同到期,与广岛一战是最后机遇
12月3日,据《东方体育日报》的报道,对申花队中还没有正式完成续约的球员来讲,客场与广岛三箭队的这场亚冠精英联赛,是挑战,同样也是最后的机遇。该媒体介绍道:在中超官方近期陆续
2025-12-03 -
数解哈兰德:25岁英超百球疯,30岁英超史一锋!
体坛周报全媒体报道用了111场比赛,25岁的哈兰德解锁了英超100球成就。曼城客场5比4险胜富勒姆,哈兰德首开纪录的一球意义非凡。英超历史上没人比挪威魔童更快达到百球里程碑,希
2025-12-03

